İmar ve Şehircilik Müdürlüğü
Misyonumuz:
İmar ve Şehircilik İşleri Müdürlüğü olarak Şehrimize; yapı ve fiziki mekân ölçeğinde kaliteli, modern bir görünüm kazandırarak verimli, etkin, yeniliklere açık, modern görünümlü ve tarihi değerlerin ışığı altında geleceği tasarlamak, aktif verimli, süratli ve kaliteli hizmet vererek halkımızdan beklediğimiz özgüveni kazanmak, rasyonel çözümlerle halkın sorunlarını ortadan kaldırmak ve şeffaf bir Müdürlük olmak.
Vizyonumuz:
İmar ve Şehircilik Müdürlüğü olarak genel misyonumuz ve vizyonumuz yaşanabilir bir kent yaratmak, imar uygulamaları yapmak, çarpık yapılaşmaya karşı mücadele etmek. Ruhsatsız yapılara ve gecekondulara karşı imar kanunları çerçevesinde mücadele eden bir birim olmak.
Uluslararası standartlarda, çağdaş denetim tekniklerini kullanarak, doğruluk ve sorumluluk duygusuyla görevini en iyi şekilde yapan, görevin gerektirdiği bilgi, beceri ve tecrübeye sahip, çalışmaları örnek alınan, ulusal ve uluslararası standartlara uygun denetim ve danışmanlık faaliyetleri sunan dinamik ve değişime açık bir denetim anlayışıyla, halkla bütünleşen katılımcı demokrasi ilkeleri doğrultusunda bir belediyecilik anlayışını geliştirerek Amasya Belediyesini daha iyiye doğru götürmektedir.
İmar ve Şehircilik alanında planlama ve uygulama çalışmalarında; üstün kamu yararını temel çıkış noktası alarak; Kentsel yaşam kalitesinin yükselten, Dijital şehir takip sistemi ile değişimi sürekli izleyen, Teknoloji ile uyumlu, Yetenek bazlı çok amaçlı sosyal merkezleri ve prestij alanları ile ünlü, Engelliler için en uygun kent ortamlarını oluşturmuş, Katılımcı bir yönetim sergileyerek yaşam bağlayıcılığı yüksek ve Kentin yaşam çevrelerindeki tüm fiziksel sorunları giderip, sağlıklı, refah ve yaşanabilir çevreler oluşumunu sağlamış, Örnek bir kent oluşturmaktır.
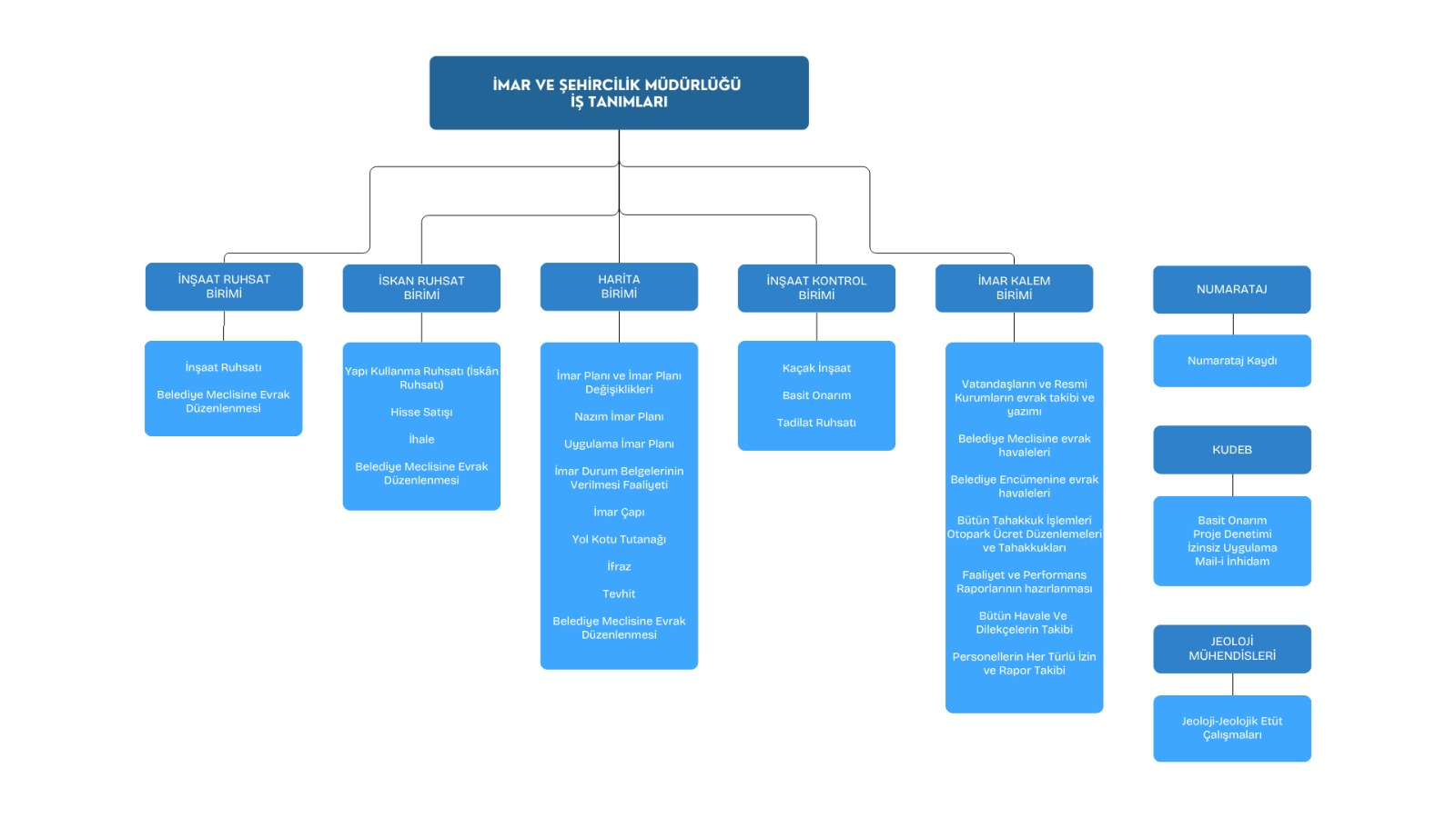
- Nazım imar planı
- Uygulama imar planı
- İmar plan değişiklikleri
- Koruma amaçlı imar planı
- İmar durum belgesi verilmesi
- İmar çapı verilmesi
- Plankote (Yol kotu tutanağı)
- İmar Uygulaması( İfraz ve tevhid işlemleri)
- Jeoloji-Jeolojik etüt çalışmaları
- İnşaat ruhsatı
- Yapı kullanma ruhsatı (İskân Ruhsatı)
- Tadilat Ruhsatı
- Kaçak İnşaat Kontrolü
- Vatandaşların ve Resmi Kurumların yazılı resmi evraklarını değerlendirme
- Belediye Meclisine havale edilen evraklar
- Belediye Encümenine havale edilen evraklar
MÜDÜRLÜĞÜMÜZÜN GÖREV VE SORUMLULUKLAR:
1.Belediye ve mücavir alan sınırları içerisindeki tüm yapılaşmaların imar planına, sağlık ve çevre şartlarına uygun teşekkülünü sağlamak,
2.Kesinleşen imar planları doğrultusunda iş ve işlemleri yapmak veya yaptırmak, yapılan planları, plan değişikliklerini hazırlamak, başkanlık makamının olurlarıyla Belediye Meclisine sunmak, Belediye Meclisince uygun görülen değişiklikler tamamlanarak askı süreci bittikten sonra kesinleşen imar planlarının, parselasyon planlarını yapmak, yaptırmak için karar alınmak üzere hazırlanan dosyaları Başkanlık Makamı olurlarıyla Belediye Encümenine sunmak. Kesinleşen parselasyon planlarını askı ve ilan işlemleri yapıldıktan sonra tescil yapılmak üzere ilgili Tapu Sicil Müdürlüklerine iletmek,
3.Meclis ve Encümen kararını gerektiren diğer dosyaları Başkanlık Makamına hazırlayarak sunmak,
4.Uygulama İmar planı bulunmayan alanlarda Uygulama İmar planlarını yapmak ve yaptırmak,
5.Yetki sınırları içinde bulunan tüm alanlarda imar düzenlemesi yapmak suretiyle daha iyi ve yaşanılabilir bir çevre oluşturmak, Bu amaçla halkı bilgilendirmek,
6.Onaylanan planlar doğrultusunda parsellerin Yol kotlarını ve İmar Çaplarını hazırlamak ve talep halinde ilgililerine vermek,
7.Gayrimenkul sahipleri ya da vekillerince Müdürlüğümüze sunulan projeleri inceleyerek onaylamak,
8.Onaylanan projeler doğrultusunda yapı izini vermek,
9.İnşaatı süren yapıların ruhsatına uygun devam ettiğine dair tüm vizelerini yapmak/ yaptırılmasını sağlamak,
10.İnşaat Ruhsatı ve eklerine uygun olarak biten binalara İmar Kanunları doğrultusunda yapı kullanma izin belgesi vermek,
11.İnşaatı devam eden yapılardaki ruhsat ve eklerine aykırı hususların tespiti halinde mevzuat doğrultusunda işlem yapmak,
12.Belediye ve mücavir alan sınırları içerisinde gerekli denetimleri yapmak mevzuata aykırı yapılaşma tespit edilmesi halinde gerekli yasal işlemlerin yapılmasını sağlamak,
13.Belediye sınırları dahilinde Belediyesi adına kayıtlı gayri menkullerin alım ve satımını, devir işlemlerini yapılması,
14.Kamulaştırılmasına karar verilen taşınmazların kıymet takdirleri yapılarak gerekli ödemenin yapılması
15.Dosyaların arşivde usulüne uygun olarak saklanmasını sağlamak,
16.Müdürlüğe gelen resmi yazı ve dilekçeleri süresi içerisinde cevaplandırmak.
AMAÇ
ALTYAPISI GÜÇLÜ, YENİLİKÇİ, TEKNOLOJİK GELİŞMELERE AÇIKSÜRDÜRÜLEBİLİR ŞEHİRLEŞME VE ÇEVRE ANLAYIŞIYLA BÜYÜYEN KENT OLUŞTURMAK
HEDEF
Yapılaşmaların Sürdürülebilir Kentsel Planlama ile Yapılmasını ve Yerleşimlerin Kapsayıcı, Güvenli ve Sürdürülebilir Kılınmasını Sağlamak.
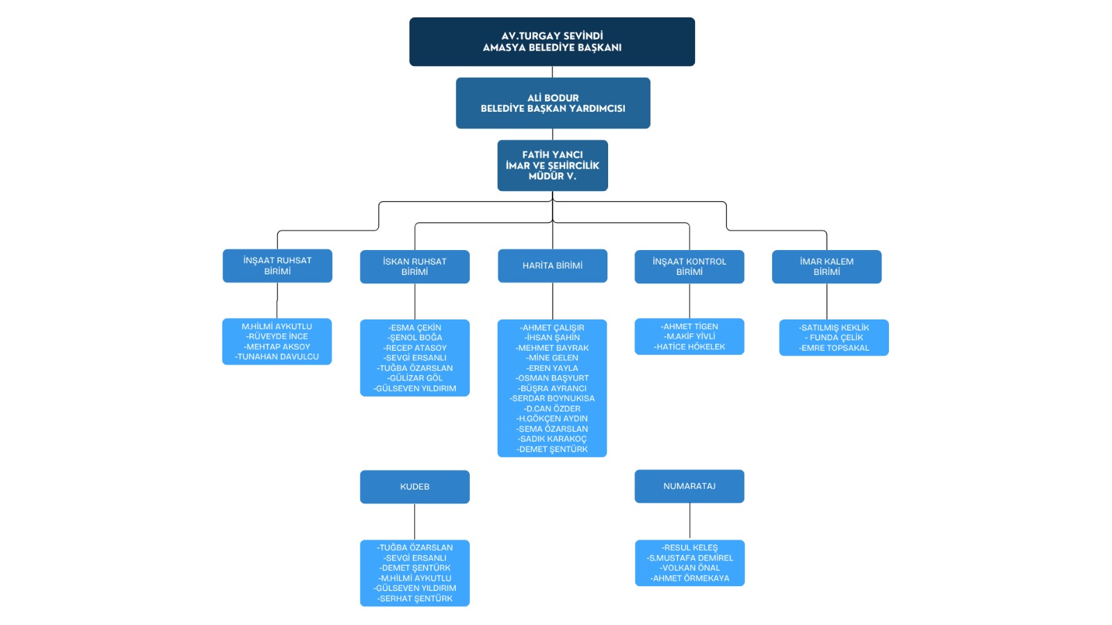
FATİH YANCI
Özgeçmiş
1963 yılında Amasya Merkez, Karasenir Mahallesinde doğdu.İlk, Ortaokul ve Lise tahsilinden sonra 1981-1984 yılları DSİ. 73. Şube Müdürlüğünde etüt-proje servisinde çalıştı.1986 yılında Amasya Belediyesi İmar ve Şehircilik Müdürlüğünde göreve başladı.1994-1996 Fen İşleri Müdür Vekilliği, 1997-2009 İmar ve Şehircilik Müdür Vekilliği, 2009-2019 Strateji Geliştirme Müdür Vekilliği, 2019-2023 Kültür ve Sosyal İşler Müdür Vekilliği, ardından Yazı İşleri Müdür Vekilliği, Hal Müdür Vekilliği ve İtfaiye Müdür Vekilliği görevlerinde bulunmuştur.2023 yılında İmar ve Şehircilik Müdür Vekili olarak göreve başlamış ve devam etmektedir.19 Mayıs Üniversitesi Amasya Meslek Yüksekokulu Harita Kadastro Bölümü ve Anadolu Üniversitesi İktisat Fakültesi, Kamu Yönetimi mezunu.Evli ve 2 çocuk babası.
İLETİŞİM:(0358) 218 80 00 E-Posta:imarvesehircilik@Amasya.bel.tr
DAHİLİLER
İmar Müdürü:420
İmar Kalem:421
İnşaat Kontrol:422
İskan Ruhsat:423-425
Kudeb:424
Harita:426
İnşaat Ruhsat:429
Numarataj:363-364




